通知公告
当前位置: 首页 > 通知公告 > 正文
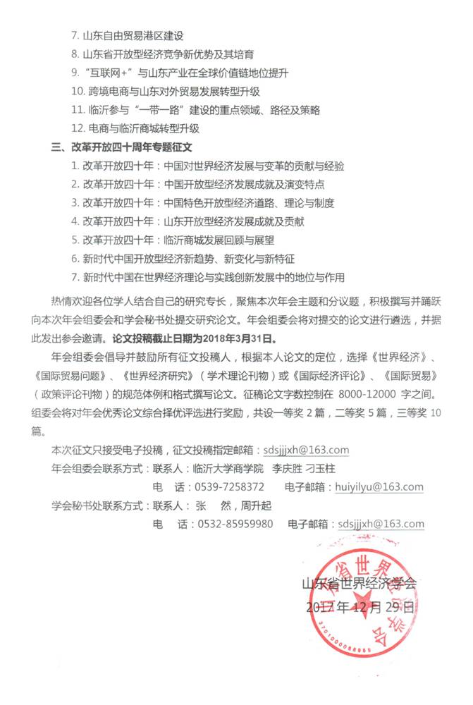
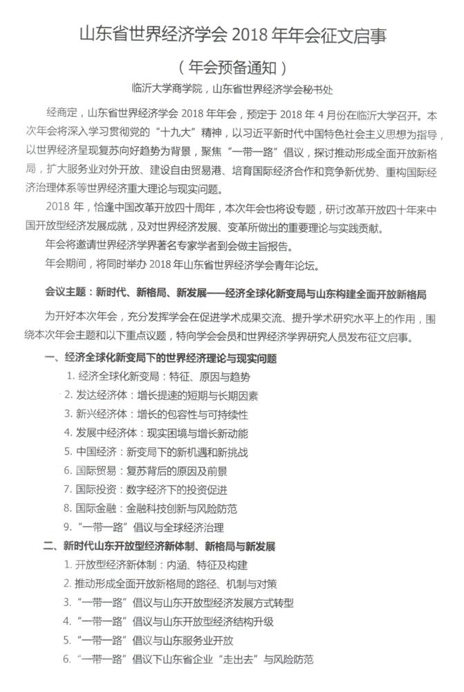
山东省世界经济学会2018年年会征文启事
发布时间:2017-12-29    编辑:纪尚安     点击:[]

 

 

上一条:中国世界经济学会2018年年会征文通知
下一条:2017秋辅修二专期末考试安排

微信公众号

版权所有:中国·350vip8888新葡的京(集团)有限公司                       Copy Right:School of Economics, Qingdao University

地址:青岛市崂山区科大支路62号3号实验楼        电话:0532-85953390     邮箱:econ@qdu.edu.cn